Dialog Initialization

When a header detail form is called, runtime initializes these items in this order:

  1. Thread handling

  2. Error handling process

  3. BV columns

  4. Form controls

  5. Grid fields

  6. Static text

  7. Helps

  8. Event rules (ER) structures

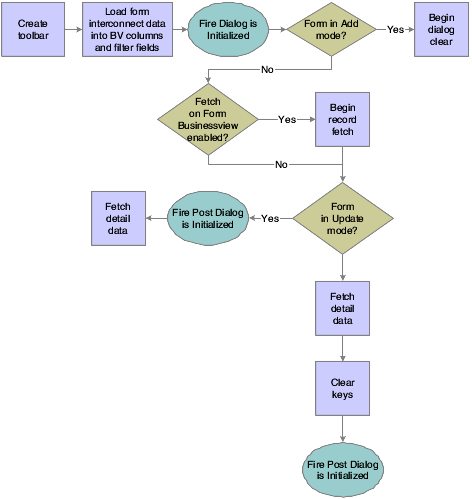
This flowchart illustrates the tasks that runtime performs after initializing these objects to complete dialog initialization:

Header detail form initialization.