Warranty Claims and Supplier Recovery Claims
Manufacturers commonly sell their products through a network of distributors and service their products through a network of authorized service dealers. The manufacturer provides the base and extended warranties, while the distributor provides the actual service.
If the product fails, the distributor provides and pays for the service. The distributor then creates a claim to the manufacturer to recover some or all of the service cost.
The supplier provides parts to the manufacturer. The supplier might warranty those parts. If a product or part fails, the manufacturer creates a claim to the supplier to recover some or all of the parts cost.
Service dealers and assessors use the warranty claims programs to enter and manage warranty claims. Features include the assessment, approval, or rejection of claims, as well as the generation of supplier recovery claims from warranty claims.
Recovery managers use the supplier recovery programs to enter and manage supplier recovery claims. Supplier recovery claims are claims made by the manufacturer to the supplier for reimbursement for the warranty-related costs that are associated with a warranty claim or work order when the cause of the defect was a supplied part.
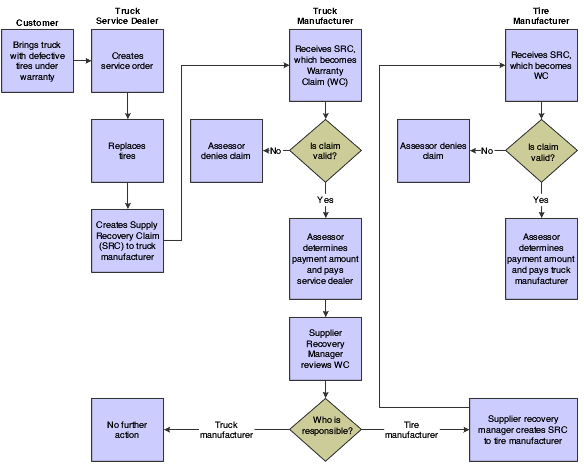
This graphic illustrates an example of the process for a claim involving defective tires:

In this example, a customer brings his truck to the service dealer for tire replacement. Note that supplier recovery claims are always outbound transactions, whereas warranty claims are inbound transactions.