Example: Work Order Approval Process
This example helps you understand how the various components of the JD Edwards EnterpriseOne Workflow system, such as processes, subprocesses, and tasks, work together to provide a comprehensive workflow solution. The work order-approval process represents a typical workflow process within JD Edwards EnterpriseOne CAM. The example illustrates the particular workflow components that require modification to meet your business needs.
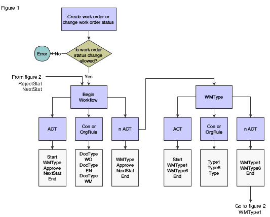
In the example, the approval process for a work order is based on the document type of the work order and the work order type. Document type and work order type are elements of the additional data structure that the JD Edwards EnterpriseOne Workflow system uses to approve work orders. To facilitate understanding, the example charts the workflow for a work order with the document type of WM and the work order type of Type 1. Document types and work order types are user-defined codes (UDCs). The codes that the organization uses most likely differ from the codes that the JD Edwards EnterpriseOne software provides as demonstration data.
In this example, the workflow process is initiated by the creation of a work order or any change that is made to the status of a work order. The system uses the Work Order Activity Rules to determine whether the status change is allowed. If the status change is not allowed, workflow does not begin, and an error message appears. Otherwise, workflow begins normally. In JD Edwards EnterpriseOne Plant and Equipment Management, regardless of any subsequent processes, the first workflow process for work orders is the WOactRules (Work Order Activity Rules) process. This process is hard-coded and cannot be modified.
These diagrams illustrate this example:

