Understanding Virtual Hosts Architecture
A job submitted to a queue on an enterprise server could end up being processed by any enterprise server that is defined as part of a virtual host. A virtual host name will be used for the batch cloud.
Servers can be added or removed from the batch cloud virtual host without having to re-route UBEs that are waiting to be processed.
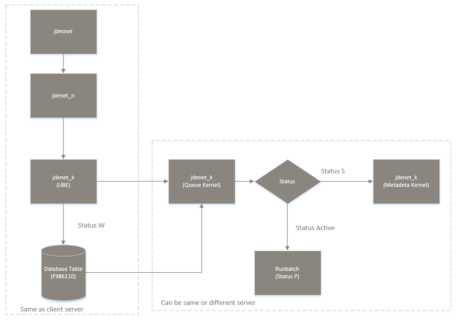
This illustration displays the virtual hosts architecture.
